Water-from-Air Hourly Model Report for Mexico City, Mexico

US$495.00
Item number: Report-Hourly-MX-MexicoCity

University City climate station, Mexico City, Mexico; Hourly data is from a Typical Meteorological Year representing recent conditions; 143 pages; PDF; Click the Table of Contents in the images to the left*. Explore other interesting pages by clicking on their images*. The analysis is for a generic 550 L/day mechanical dehumidifier type atmospheric water generator. If you have, say, a 275 L/day machine, multiply the water production rate values in the report by (275/550) = 0.5. Similarly, for a 1650 L/day machine, multiply by (1650/550) = 3.

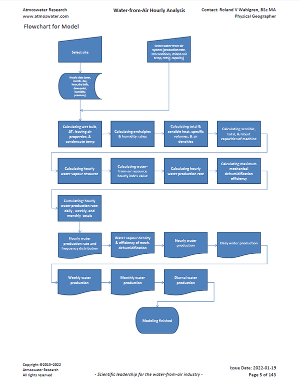
Hourly analysis reports are our premier knowledge products. The methods for generating the water-production results have been refined over many years. The water production results require about 8 hours of computer run-time on a Core i7 8th generation PC. The reports allow a deep understanding of the performance at a site of a mechanical dehumidifier type atmospheric water generator. Quality control is built into the analysis by comparing the monthly water production values resulting from two independent computer models (see the excerpt from page 141 of the page images at left*).

(*) mobile device users see the images above which can be swiped

See San Francisco report description for details on scope of an hourly model report.